python starts with number
Check if position 7 to 20 starts with the characters wel. Lets see some examples Example 1.
6 3 Part 1 Line Numbers Python Youtube
Examples of Python string startswith method with start parameter.
. Return False check if string starts wtih a number. Now let us solve some examples by giving an optional parameter of starting string. Split string with numpy python.
To check if a string starts with a number we need to access the strings first character using slicing syntax 1 and call an isdigit method on it. O n2 where n2 is the size of string s2. Sample_str 7th version Check if String starts with a Number if.
Search_stringThis is a string to search for a. Import re def match_numstring. In this tutorial youll learn how to use the Python startswith function to evaluate.
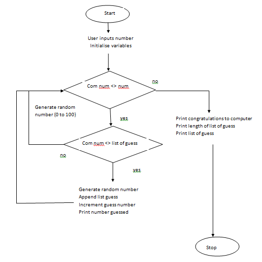
It is actually giving an index. O 1 as no extra space is required. Python does not have a random function to make a random number but Python has a built-in module called random that can be used to make random numbers.
Because each character has its own index number we can manipulate strings based on where each letter is located. The isdigit method. The backslash is special in C-style strings like Python uses just like in C C and Java.
Function to check if string starts wtih a digit def check_str_starts_with_digits. If s and s0isdigit. For example the absolute value of 3 is 3 while the absolute value of -5 is 5.
Start optional - Beginning position where prefix. Prefix - String or tuple of strings to be checked. Using the Python string below to perform a search using a regular expression that you create.
The Python startswith method is used to check if a string starts with a specific substring. Python String startswith Method Example. Txt Hello welcome to my world x txtstartswith wel 7 20 printx Try it Yourself.
Here we will check if the string is starting with Geeks then it will return the True otherwise it will return false. Either use a double-backslash to say yes I really mean a backslash not the. This way we can confirm if a string starts with a number or not.
Startswith method takes a maximum of three parameters. Find the Absolute Value With abs The absolute value of a number n is just n if n is positive and - n if n is negative. The startswith string method.
Python Range Function Tutorial Datacamp
Python Find Number In String Python Guides
Python Find All N Digit Integers That Start Or End With 2 W3resource
Step 2 Debug Your First Python Application Pycharm
Your Coding Journey Starts With Python
Python Regex How To Match All Strings That Start With One Underscore And Print Them Without The Underscore Stack Overflow
Python Guess The Number Game Beanz Magazine
What Is Substring In Python And How To Create A Substring
Python 3 How Do I Check If First 2 Digits Of A Number Are 00 Stack Overflow
Python Substring How To Slice A String
How To Do Range Start Stop Number Of Steps In Python Script Lists Logic Dynamo
Python Find Number In String Python Guides
How To Show The Line Numbers On Python Idle Izzatz Com
Python Range Inclusive Why Range Does Not Include End
Count Number Of Lines In A Text File In Python Geeksforgeeks
Build A Computer Guessing Game In Python By Tracyrenee Python In Plain English
Python Range Function Explained With Examples
Python Replacement 1 Way Transmitter P N 7641p Brand New In Box 93207025471 Ebay
